文/北京集佳知識產權代理有限公司 王靜宇
日本專利局(簡稱JPO)于2019年4月1日起啟用了新的減免制度,和舊的官費減免制度相比,新制度適用范圍更廣,減免力度更大。對于中小企業、個人、大學以及研究機構來說,如果滿足一定要求,即可減免一定比例的實審請求費和專利年費。JPO更在2020年12月對于費用減免請求的手續進行了簡化,對于2021年1月以后提交的費用減免請求無需加蓋印章,也無需再提交各項繁瑣的證明文件。
●發明官費標準
單位:日元

●減免內容
對于在2019年4月1日之后提出實審請求的日本發明專利申請,其實審請求費和專利年費將按照下表內容進行減免:

若為他人提出的實審請求(或技術評估請求)則不符合減免條件
●減免要求
根據最新的減免政策,只需要在實審請求書中填寫“有關費用的特別說明”一欄的申請人符合的減免條件,如“申請人屬于專利法實施法令第10條第XX款的情形”即可。無需再填寫減免申請表及相關證明文件。
●減免申請期限
申請人必須在提出實質審查請求和/或進行權利要求數量增加的修改時,或者在專利年費繳納時同時提出官費減免請求,不能后補減免申請。
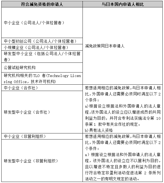
●外國申請人適用情況
對于外國申請人來說,其實審請求費和專利年費對應日本國內申請人政策如下:



●符合減免資格的申請人
1.中小企業(SMEs)(法律依據:專利法實施法令第10條第1 款)
符合中小企業資格的申請人,應在支付官費時屬于1)以下三種實體類型中的其中一種,不包括符合小規模企業、中小型初創公司的申請人;2)不包括受大企業控制的中小企業【注1】:
(a)中小企業

*1百萬日元≈5.1萬人民幣
*雇員指全職職工
*橡膠產品制造業不含汽車飛機的輪胎與管道制造,以及不含工業傳送帶的制造
*資本額指資產負債表中的資本金額
(b)聯盟和合作社

(c)非盈利組織(NPO)

2.研發型中小企業(法律依據:專利法實施法令第10條第2款)
研發型中小企業首先必須滿足1.(a)中所述中小企業的資格;其次必須滿足以下三種情況之一:
(a)試驗和研發成本占上一年營業總收3%以上的個人和公司實體;
(b)有關于以下任一項目的成果相關的發明創造或發明專利(應在計劃、事業終止之日起的兩年內提交專利申請):
-中小企業技術革新研究制度(SBIR)資助項目;
-已批準的管理革新計劃中與技術相關的研發項目;
-開發交叉行業合作相關的新商業部門的認證計劃相關的研發項目;
-加強中小企業核心制造技術法的批準計劃相關的特別研發項目。
(c)有關于以下計劃獲得專利權或者專利申請權相關的發明創造或專利申請:
-已批準的管理革新計劃;
-開發交叉行業合作相關的新商業部門的認證計劃;
-加強中小企業核心制造技術法的批準計劃。
研發型中小企業不包括符合小規模企業、中小型初創公司的申請人。
3.研發機構(法律依據:專利法實施法令第10條第3款)
符合該條款下研發機構資格的申請人,應在支付官費時屬于以下三種實體類型中的其中一種,不包括符合小規模企業、中小型初創公司的申請人:

4.小規模企業(法律依據:專利法實施法令第10條第4款)
符合該條款下小規模企業資格的申請人,應在支付官費時屬于以下兩種實體類型中的其中一種:

5.中小型初創公司(法律依據:專利法實施法令第10條第5款)
符合該條款下中小型初創公司的申請人,應在支付官費時屬于以下兩種實體類型中的其中一種:

注1:受大企業控制的中小企業指的是:
1)受到1家大企業控制指的是該大企業持有股份或者出資相當于股份總額或者出資總額1/2及以上;
2)受到多家大企業控制指的是多家大企業合計的持有股份或者出資相當于股份總額或者出資總額2/3及以上。