文/北京集佳知識產權代理有限公司西安分部 李慧慧
摘要:歐美實施專利法已有超過200年的歷史,而我國尚不足40年,且創新主體也是近二十年才開始爆發式申請專利,對專利價值認識的不足、專利實踐尤其是海外專利申請實踐的缺乏等原因,使得目前出口海外的申請文件的質量整體不高。單從國知局公布的專利文本的頁數來看,國外(主要指歐美日韓)申請人的文本頁數常達到20~40頁,而國內申請人的專利文本多停留在10頁左右。撰寫人都是做科研出身,常不自覺地把專利申請當成學術論文或項目報告等技術文件來寫,缺乏站位審查員和侵權人及競爭者的角度并根據國外的專利審查實踐來布局國際專利的權利要求的法律思維。撰寫的缺陷一定程度上導致授權率下降或可授權的權利要求的范圍變小,還潛在地降低了專利權的穩定性。本文中筆者不僅列舉了國際專利的權利要求書中常見的缺陷,還從撰寫人的思維方式層面探討了導致這些缺陷的原因,給出了權利要求撰寫的建議。
關鍵詞:專利撰寫、生化專利、技術思維、法律思維
警惕權利要求主題中的修飾語
下表的示例使用了相對關系的詞語或該發明的技術效果來修飾權利要求的主題。這些修飾語讓主題讀起來更生動,突出了產品在技術效果方面的優點,作為論文的題目或技術宣傳不錯,但是,基于下表中所述的“缺陷”,這些用語在權利要求中是多余的,可能導致權利要求的范圍不清楚甚至縮小,甚至給侵權者提供了有機可乘的漏洞。

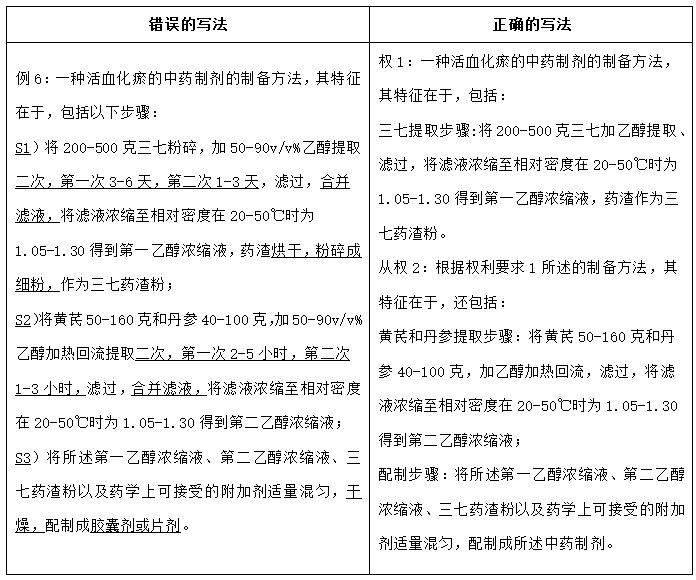
莫把方法權利要求寫成操作流程
例6中,撰寫人(包括起草專利交底書的發明人及專職的專利撰寫人)在獨權中限定了詳細的操作細節,并給步驟加上編號S1、S2和S3,引入了大量非必要技術特征,嚴重縮小了保護范圍,引入了許多侵權漏洞。如果侵權人沒有采用劃線部分的任一操作或時間、次數及步驟順序等不同,就可能輕易地規避該發明的保護范圍。

導致這種寫法出現的根源在于,撰寫人沒有認識到權利要求的功能不是描述本發明的方法或產品具體是什么樣的,而是與現有技術劃定界限,告訴公眾通過哪些本發明的方案所具有的獨特的技術特征可以識別出本發明的保護對象;更通俗一些來說,獨立權利要求中要記載的是本發明獨有而現有技術沒有的特征。而,例6中劃線部分的特征,顯然是從中藥材中提取有效成分時的常規操作,或者說本領域的技術員可以通過常規實驗適當確定的細節操作,因此算不上是該發明獨有的技術特征。
此外,撰寫人應知悉,獨權的技術特征數量越多,保護對象的范圍越小。例如,“一種桌子,其特征在于,具有4條腿。”,該權利要求告訴公眾4條腿的是本發明的桌子,1~3條腿或5條腿以上的都不是本發明的桌子;如果寫成“一種桌子,其特征在于,具有4條腿且具有圓形桌面。”,則進一步限定了4條腿且圓形桌面的才是本發明的桌子,將桌面是方形等非圓形形狀的排除到了本發明的范圍之外。所以,要精剪獨權的技術特征以構建更寬的保護范圍,細節特征可寫入從權以構建中范圍至窄范圍的退守性權利要求。例如,對發明點是將三七藥渣粉作為藥物活性組分的例6的發明而言,可爭取的最大保護范圍是僅將步驟1寫入獨權1,其他步驟寫入從權。
給用語添加釋義、給參數設定測量標準
下表示例包含的符號、數值、商品名,在說明書中沒有解釋說明或具體示例時均有可能被審查員質疑權利要求不清楚。

十多年如一日聚焦專業領域研究的發明人早已對發明中的專業用語了如指掌,以至于忽略了專利的讀者包括審查員、代理人以及更一般的技術人員可能不知道其含義。發明人或許覺得讀者不理解是讀者自身的問題。其實不然,因為判斷權利要求書和說明書是否清楚是站位于專利法定義的“本領域的技術人員”來判斷的,沒有從事過該發明的相關研究且僅具有一般技術知識的審查員或代理人其實更符合要求。發明人最好把自己想象成課題組以外的局外人來重新審視權利要求中的每個用語,通過定義、舉例、說明制備/測量方法、來源等各種方式使用語的內涵和外延均清楚。
對于提及的物質,要使其化學成分、化學結構式、組分、含量、雜質等清楚,使用通用命名法和全名,避免權書中使用字母代號、商品名等。如果發明人也不清楚使用的市售品(例如,聚合物)的具體成分信息時,要在說明書中注明商品的購買源。對于表征參數,除了溫度、時間、宏觀長度等各個領域都普遍使用的參數以外,最好在說明書中寫明測量標準、方法、所使用的儀器等,尤其是針對發明人自創的方法測量出的數值。撰寫預備出國的國際專利申請時,發明人還要意識到,國外對清楚性要求更高、國內流行的技術用語可能在國外不常用、國外審查員的技術知識背景與我們也有差異,再加上翻譯成外語后的專利申請文件本身就不容易讀,這些因素都會導致申請文件遭受到更多的清楚性質疑。所以,要更加重視在說明書中闡釋技術用語。
避免用制備方法限定產品
例11:根據權利要求1所述方法制備的Zn-Mg-Bi鋅合金,其特征在于,按重量百分比計,由1.10%~1.20%的Mg、0.50~2.50%的Bi和作為余量的Zn構成。
如例11那樣,用制備方法來限定產品被稱為“product-by-process”型權利要求,在侵權認定階段,只有競爭對手使用同樣的方法生產的產品,才構成對方法表征產品的權利要求的侵權。例如,示例中的鋅合金,侵權者可以很輕松地對制備方法做一些改變來制造具有該構成的鋅合金,而不構成侵權。而且,在能夠用分子結構、組成、含量、相結構等特征定義產品時,歐美日都不允許這些寫法,因為方法究竟對物質本身帶來了哪些影響是不明確的。值得一提的是,國內目前允許這種寫法,尤其是當制備方法具有創造性,而產品不具有創造性時,申請人常會通過引用制備方法來限定產品,從而爭取對產品的授權。但,對于出口海外的國際申請,筆者不推薦這種寫法。
讓數值范圍更有層次
對于以數值范圍特征為發明點的申請,由寬到窄地規定多個數值范圍對獲得授權非常重要。在例11中,規定的Mg的范圍過窄,如果侵權人制造的合金中Mg的含量是1.05%、1.25%等保護范圍以外的任何值,都不構成侵權。發明人尤其是高校工作的發明人還應該意識到,實驗室條件下得到的數值,在工業化放大的過程中,極有可能產生變化波動,過窄數值范圍的權利要求容易與技術真正投入應用時的產品脫節,起不到保護傘的作用。范圍過寬時,如果說明書或權書中沒有規定更窄的范圍,例如示例11的申請文件中如果沒有記載“在一些實施方式中,Bi的含量可以是0.50~2.50%,還可以是1.00~2.00%,進一步可以是1.20~1.70%,具體還可以是0.8%、1.1%、1.5%、1.8%、或2.2%”會使答辯中Bi的含量沒有修改余地。筆者察覺有些發明人沒有這種寫作意識或不屑于這么寫,可能覺得自己的實驗中都沒有驗證這些范圍和點值,這么寫是胡編亂造。其實,發明人一方面要理解專利能保護的是發明構思,是一種抽象概念,而不是有形的十分具體的技術方案,另一方面要理解技術構思就是通過構建有層次的“權利要求樹”并對應地在發明內容部分描述更具體的方案以及配合實施例的實驗結果證據來體現的。例如,權利要求中記載了Bi的含量為0.50~2.50%,在發明內容部分如上所述地記載更具體的范圍并寫明Bi對合金性能的貢獻,再通過多個實施例來驗證包含0.50~2.50%范圍內的Bi的鋅合金獲得了聲稱的技術效果,這樣就能形成完整的證據鏈,說明發明人在提出申請時就已經認識到Bi對該發明的鋅基合金的重要性。
主動引入形式缺陷增加權利要求涵蓋的技術方案的數量
筆者察覺可能受中國專利法不允許多引多和10項以上加收超項費的影響,許多權利要求書的權項不超過10項,從權常僅引用了一項在先權利要求。其實,專利法限制多項引權利要求和權利要求的總項數,主要目的是減少審查負擔,但從申請人的角度而言,權書涵蓋的技術方案的數量越多越有利。另外,歐洲和俄羅斯等國家允許多引多,在新申請超項費方面,歐洲是15項以上,美國是20項以上,日韓則不收取超項費(提實審階段,按項數收取審查費用,一般來說20項左右收取的費用還能承受)。因此,申請人可以將國際專利的項數至少設置為15~20項,并且不妨在撰寫時靈活運用審查規則,通過有意撰寫多引多的從權以及使用“優選”、“例如”等詞語來增加退守性權利要求方案(這些明顯的形式性缺陷在授權前的答辯中可容易地消除),以便靈活應對各個國家的答辯,使收益最大化。
總結
以上是筆者在處理生化領域出口海外的案件中,體會到的國內撰寫的申請文件的權利要求中存在的突出缺陷。專利申請文件其實屬于法律文件,撰寫人除了要懂技術更需要具備法律思維。發明人一方無疑更懂技術,代理人一方則更了解專利法,所以兩者在撰寫階段需要通力協作,且最好選擇有國際專利代理經驗的代理人。在撰寫時,站位審查員的角度去審視申請文件,有助于順利獲得授權;站位侵權人的角度去審視,有助于布局更合理的權利要求,提升專利的市場經濟價值。
參考文獻:
1.[美]羅納德?D.斯拉茨基(Ronald D. Slusky)著,吳軍芳等譯,《發明分析與權利要求撰寫》知識產權出版社,2020年1月第1版。
2.[美]本杰明?皓普曼(Benjamin J. Hauptman),[美]約書亞?普利切特(Joshua Pritchett)和[美]黎建(Kien T. Le)著,脫穎譯,《美國專利申請撰寫及審查處理策略》知識產權出版社,2020年1月第1版。