文/北京集佳知識產權代理有限公司 銀靜
我國現行《商標法》中有多個關于打擊商標惡意注冊的條款。其中,《商標法》第十五條第一款將“代理人搶注”列為惡意注冊的類型之一,并具體規定如下:“未經授權,代理人或者代表人以自己的名義將被代理人或者被代表人的商標進行注冊,被代理人或者被代表人提出異議的,不予注冊并禁止使用。”
一、代理關系的概念
關于何為“代理人”,《商標審查及審理標準》中有非常明確的判定標準:“代理人不僅包括《中華人民共和國民法通則》《中華人民共和國合同法》中規定的代理人,也包括基于商事業務往來而可以知悉被代理人商標的經銷商。”
由此可見,“代理人”的概念不僅限于其字面含義,其中包含了“代理”和“經銷”兩種關系。
二、代理關系的證明
《商標審查及審理標準》對可以用來證明代理或代表關系存在的證據材料進行了明確示例。即,下列證據可以證明代理關系的存在:
(1)代理、經銷合同;
(2)可以證明代理、經銷關系的交易憑證、采購資料等;
(3)其他可以證明代理、經銷關系存在的證據。
在實際案件中,代理關系的體現和證明存在不同的情況,下面通過具體案例予以說明。
1、直接代理關系的認定
在第34544098號“姜博士”商標無效宣告請求案【1】中,國家知識產權局經審理認為,被申請人與淄博市臨淄姜玉坤眼鏡有限公司簽訂了在山東省萊蕪市獨家使用“姜玉坤”“JYK”“姜”注冊商標的經營眼鏡零售、驗配業務的《特許使用注冊商標連鎖經營協議書》,而淄博市臨淄姜玉坤眼鏡有限公司同無效宣告請求的申請人(山東姜玉坤視光科技有限公司)同為姜玉坤實際控制并控股,故申請人與被申請人之間存在代理加盟關系。據此,國家知識產權局判定爭議商標違反了《商標法》第十五條第一款的規定。
而在第28127381號“SANTA HELENA”商標無效宣告請求案【2】中,國家知識產權局經審理認為,無效宣告請求的申請人圣赫食品工業公司,提供了被申請人雙私氏(廣州)國際貿易有限公司的官網頁面打印件。由該網頁內容可知,被申請人獨家代理若干巴西品牌(其中包括“SANTA HELENA”花生酥),同時該網頁上還有被申請人向申請人購買該花生酥的交易文件。雖然該案當事人之間未形成約定,但是被申請人在其所代理經銷的花生酥商品上所使用的“SANTA HELENA”商標,已足以導致相關公眾認為該商標是申請人的商標。據此,國家知識產權局判定爭議商標違反了《商標法》第十五條第一款的規定。
2、間接代理關系的認定
間接代理關系的認定較直接代理關系的認定更為復雜。例如,第8703073號“ELITRONIC”商標無效宣告請求案【3】,歷經評審審查階段、行政訴訟一審階段及二審階段,才最終認定了商標注冊人和無效宣告請求的申請人之間的代理關系,訴爭商標也最終被予以無效宣告。
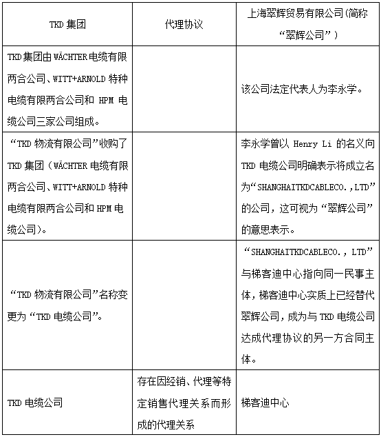
現將案件經過簡單整理如下:

為何該案在無效宣告請求的評審審查階段未能認定當事雙方之間存在“代理人或者代表人”的關系,而一審、二審法院的審理階段又予以了認定?由無效宣告請求裁定書及一審、二審法院的判決書可以看出,原因在于本案無效宣告請求的申請人和爭議商標的注冊人之間不屬于直接的代理關系。筆者將上述二者的復雜關系整理如下:

《商標審查及審理標準》中規定:“關于非以代理人或代表人名義申請注冊被代理人或被代表人的商標,但有證據證明,注冊申請人與代理人或者代表人具有串通合謀行為的,屬于《商標法》第十五條第一款所指代理人、代表人的擅自注冊行為。對于串通合謀搶注行為,可以視情況根據商標注冊申請人與上述代理人或者代表人之間的親屬、投資等關系進行推定。”
此外,《北京市高級人民法院商標授權確權行政案件審理指南》和《最高人民法院關于審理商標授權確權行政案件若干問題的規定》中也就間接代理關系的認定作出如下規定:
《北京市高級人民法院商標授權確權行政案件審理指南》:“訴爭商標申請人與商標法第十五條第一款規定的‘代理人或者代表人’、第二款規定的‘申請人’存在親屬關系,或者是‘代理人或者代表人’或‘申請人’公司法定代表人的,屬于商標法第十五條適用的主體。”
《最高人民法院關于審理商標授權確權行政案件若干問題的規定》:“商標代理人、代表人或者經銷、代理等銷售代理關系意義上的代理人、代表人未經授權,以自己的名義將與被代理人或者被代表人的商標相同或者近似的商標在相同或者類似商品上進行注冊的,人民法院適用商標法第十五條第一款的規定進行審理。在未建立代理或者代表關系的磋商階段,前款規定的代理人或者代表人將被代理人或者被代表人的商標申請注冊的,人民法院適用商標法第十五條第一款的規定進行審理。商標申請人與代理人或者代表人之間存在親屬關系等特定身份關系的,可以推動其商標注冊行為系與該代理人或者代表人惡意串通,人民法院適用商標法第十五條第一款的規定進行審理。”
在上述案件中,申請人TKD電纜公司的主張和舉證具體如下:

可知,該案雙方雖然不屬于直接的代理關系(即無法簡單通過代理、經銷合同以及交易憑證、采購資料等就直接體現雙方的代理或經銷關系),但通過關系的梳理及以多份證據共同形成證據鏈,一方面可證明梯客迪中心實質上已經替代翠輝公司,成為與TKD電纜公司達成代理協議的另一方合同主體,從而可以認定雙方存在代理關系;另一方面,也可證明梯客迪中心和翠輝公司的法定代表人為親屬關系,從而推定其之間具有串通合謀行為。由此,法院認定該案雙方之間存在代理關系,并適用《商標法》第十五條第一款對其予以規制。
由該案可以看出,梳理復雜關系、搜集適合的證據以形成完整的證據鏈,有助于對無法直接體現代理、代表關系的搶注行為予以打擊,從而在實際案件中更好地發揮《商標法》的作用,以遏制惡意注冊行為。但是,這一舉證過程也實屬不易。該案中,TKD電纜公司提供了海關緝私局及中國建設銀行股份有限公司出具的相關函件,用以證明在海關申報、銀行開戶或者交易過程中,“SHANGHAITKDCABLECO.LTD”與梯客迪中心均為同一主體。另外,TKD電纜公司還提交了全國常住人口登記表,用以證明翠輝公司和梯客迪中心兩公司的法定代表人之間存在親屬關系。
3、除“代理關系”外補強理由的利用
筆者認為,在實際案件中,如果當事雙方的關系過于復雜,又沒有特別適合的證據可以形成證據鏈以證明雙方之間的代理關系,那么,本著最終使訴爭商標無效的目的,與其花大氣力去證明當事雙方之間代理關系的存在,還不如盡可能地增加法律依據,爭取獲得更多的支持。
例如,在關于第35749905號“俐緣堂”商標無效宣告請求案【4】中,國家知識產權局經審理認為,因為爭議商標核定使用的“醫療按摩”等服務,與引證商標一核定使用的“水產養殖服務”等服務、引證商標二核定使用的“寵物尿布”商品、引證商標三核定使用的“私人健身教練服務”等服務,不屬于同一種商品或服務,在功能、用途、銷售渠道以及服務內容、方式及服務場所等方面存在較大差距,不屬于類似商品和服務,因此未滿足《商標法》第十五條第一款的適用要件。但是,除爭議商標外,被申請人還在多個商品或服務類別上申請注冊了二百余件商標,如“好鹿”“鹿林”“優擇”等,且并未提交其商標使用或意欲使用的證據材料。因此,國家知識產權局認為,被申請人上述行為已明顯超出正常的生產經營需要,其搶注行為擾亂了正常的商標注冊管理秩序,有損公平競爭的市場秩序。故依據《商標法》第四十四條第一款所指“以其他不正當手段取得注冊的”情形,對系爭商標予以無效宣告。
又如,在第28352925號“墻來了”商標無效宣告請求案【5】中,國家知識產權局經審理認為,申請人提交的在案證據不足以證明在爭議商標注冊申請日期前,被申請人與其存在《商標法》意義上的代理或代表關系,因此不構成《商標法》第十五條第一款所指的情形。但是,被申請人在第9、11、13、14、15、16、18、20、21、24、25、26、27、28、31類等商品上共申請注冊了一百九十余個商標,其大量注冊商標的行為已經超出了正常的經營使用需要,此外,被申請人申請注冊的商標還不乏“鹿子百合”“紫之蘭”“唯藝匯”“立視界”等摹仿他人具有較強獨創性的淘寶店鋪標識的商標,可見其申請注冊商標具有攀附他人具有較強獨創性的商標的主觀惡意。綜上,被申請人注冊爭議商標的行為明顯缺乏真實使用意圖,且惡意明顯,構成了《商標法》第四條規定所指情形。因此,申請人無效宣告理由部分成立,故對爭議商標被予以無效宣告。
再如,在第20928143號“南啞保鮮膜”商標無效宣告請求案中,國家知識產權局經審理認為,申請人提供的證據不足以證明其在爭議商標申請注冊之前與被申請人之間代理關系或代表關系。因此,爭議商標的注冊申請未構成2013年《商標法》第十五條第一款規定之情形。但是,由于申請人有在先商標,并且爭議商標與其引證商標構成使用在類似商品上的近似商標。因此,國家知識產權局依照2013年《商標法》第三十條,對爭議商標予以無效宣告。
三、小結
綜上所述,在實際案件中,《商標法》第十五條第一款的首要適用要件是證明代理關系的存在。但實際的商標搶注案件情況往往紛繁復雜,需要裁判者從多方面收集證據、梳理當事人關系,以形成完整的證據鏈來進行舉證。為了達到打擊惡意注冊的最終目的,在舉證比較困難的情況下,裁判者應盡可能地多主張其他法律依據,以保護真正的商標權利人的合法權益。
注釋
【1】商評字[2020]第0000262343號無效宣告裁定書
【2】商評字[2020]第0000269078號無效宣告裁定書
【3】北京市高級人民法院(2019)京行終1357號行政判決書
【4】商評字[2020]第0000262838號無效宣告裁定書
【5】商評字[2020]第0000273824號無效宣告裁定書