文/北京市集佳律師事務所 銀靜
我國《商標法》第二十二條第一款規定:“商標注冊申請人應當按規定的商品分類表填報使用商標的商品類別和商品名稱,提出注冊申請。”《商標法實施條例》第十三條規定:“申請商標注冊,應當按照公布的商品和服務分類表填報。”前述規定中的“分類表”是指國家知識產權局公布并定期更新的《類似商品和服務分類表》,其中共包含45個類別,第1-34類為商品類別,第35-45類為服務類別。在服務類別中,有一個被稱為“萬能”的服務類別——即第35類。
1、關于分類表中的規定
根據分類表的規定,第35類主要包括涉及商業或工業企業的業務管理、運營、組織和行政管理的服務,以及廣告、市場營銷和促銷服務。按分類要求,商品銷售不視為服務。
按照上述內容來看,似乎都是生產企業的必不可少的業務內容。但是,關于什么情況下的商標使用屬于35類的服務商標的使用,似乎概念并不清晰。
2、關于撤銷案例中的解釋
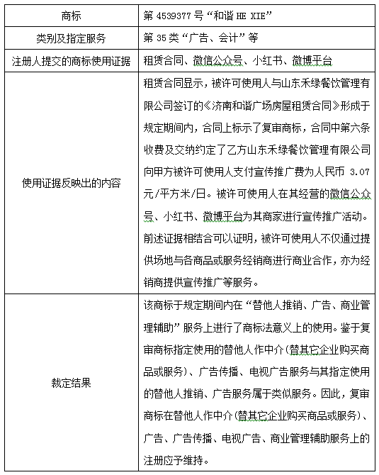
◎商評字[2023]第0000055789號

◎商評字[2023]第0000026863號

◎商評字[2023]第0000019813號

參照上述案例,能夠談得上35類服務上注冊商標的使用的,基本均不是一般生產企業的相關業務,其注冊主體和使用主體為購物中心、廣告公司。
3、關于實際侵權案例中的判決
【原告】:東方祥麟菜果基地有限公司
其注冊了第31類的“百果園”商標,核準使用于31類未加工木材;未加工可可豆;自然花;鮮水果;新鮮蔬菜;甘蔗;鮮食用菌;植物種籽等商品。
【被告】:深圳百果園公司
其注冊了第35類“百果園”商標,用在水果門店招牌、自媒體、小程序、餓了么、支付寶等。
【案由】:商標權侵權
【法院判決】:深圳百果園公司不是一家種植水果的農業企業,而是在商品流通領域以提供水果銷售、加工及配套服務為主的服務型企業。因此,深圳百果園公司提供的服務屬于為銷售商品提供的綜合便利服務行為。因此,法院判定深圳百果園公司未構成對東方祥麟菜果基地有限公司商標權的侵犯。
參照上述案例,生產企業在商品類別上注冊的商標很難去阻止他人在35類服務上商標的使用,也正式由此產生了35類商標屬于萬能商標的說法。即便現在在網絡中搜索“百果園案”,仍可看到大量以“百果園案”為例子來說明注冊35類商標重要性的相關文章。
4、關于第35類服務商標申請注冊與使用的指引
為了使相關市場主體正確理解第35類服務項目的內涵和外延,了解相關分類項目本意,合理提出商標注冊申請,國家知識產權局特別發布了《關于第35類服務商標申請注冊與使用的指引》,其中明確指出:一般類型的商品生產企業,僅以制造或者銷售自己的商品為經營范圍的,不從事為其他市場主體或者個人提供廣告服務、商業管理輔助等服務的,無需在第35類相關服務上申請注冊商標。
并且也明確列舉了以下案例:
【原告】:中山彩蝶軒
【被告】:安徽彩蝶軒
【法院判決】:安徽彩蝶軒在店鋪門頭上使用商標不屬于為企業經營和管理提供幫助的服務,并不是為他人提供某種服務,而是自身經營該店鋪、銷售自身生產的產品。
參照上述案例可知,35類的服務強調的是為他人提供某種服務,如果是自身經營、銷售自身生產的產品等,均不屬于35類的服務上的使用。
筆者認為,一般類型的生產企業如果是在自身經營的過程中,主要以生產為主,即便也會開展相關銷售及宣傳行為,但主要銷售及宣傳的對象仍然是自己生產的產品,則仍屬于商品商標的使用,即使沒有在35類服務上注冊商標,也可以在相關銷售及宣傳過程中使用商品類別上注冊的商標。換一個角度來說,一般類型的生產企業即便是注冊了35類服務商標,一旦被他人提出不使用撤銷申請時,僅僅憑借對自己生產產品的銷售和宣傳很難證明其商標實際使用于35類服務上,從而很可能被撤銷。但是,一旦發生他人侵犯商標權的情況,僅僅通過商品類別上注冊的商標想要去阻止他人在35類服務上對商標的使用,也會比較困難。
綜上,僅僅從商標使用的角度來考慮,一般類型的生產企業無需在35類服務上注冊商標;但是如果出于防御的目的,也可以考慮在35類服務上注冊商標。但是,商標注冊僅僅是第一步,更重要的仍然是對于商標積極進行實際使用,即便沒有在35類服務上注冊商標,可以基于商品商標的長期大量使用所積累出來的知名度,主張他人在35類服務上使用相同或者近似商標具有導致消費者混淆的可能性,從而阻止他人搶注。