文/北京市集佳律師事務所 韓雪
注冊商標的無效宣告,是指商標主管機關對于違反商標法的規定而不應獲得注冊的已注冊商標,按照法律程序宣告其無效的制度。具體而言,是指已經獲準注冊的商標,因違反商標法的相關規定或因侵犯他人在先權益,由商標局主動依職權宣告該注冊商標無效,或由商標評審委員會依申請宣告該注冊商標無效的制度。商標無效宣告是規范商標注冊行為、解決商標確權爭議的重要手段之一。關于商標無效宣告,現行商標法有如下相關規定:

對于無效宣告的提出時間,《商標法》第四十五條第一款規定了一個五年的限制條件,該規定源于立法者認為,注冊商標經過五年使用,已經具有了識別商品來源標識的功能,在市場上能區分在先商標與注冊商標的情形,故應被準許共存于商業環境中,意在維護已經形成和穩定了的市場秩序,避免因輕率撤銷已注冊商標給企業正常經營造成重大困難【1】。
因此,商標無效宣告一般必須在系爭商標注冊滿五年內進行申請。那么注冊超過五年的商標就無法對其予以無效宣告了么?答案是否定的,《商標法》規定了例外情形,允許在滿足條件的情況下對注冊滿五年的商標予以無效宣告。
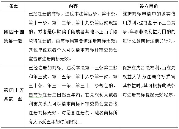
一、《商標法》第四十五條第一款規定,“對惡意注冊的,馳名商標所有人不受五年的時間限制。”
該條款中的“惡意注冊”與“馳名商標”是并行的關系,即系爭商標需要被認定為惡意注冊,同時無效宣告申請人引證的在先商標需要在系爭商標申請日前達到馳名狀態。具體來講,“惡意”屬于程序性要求,“馳名”屬于實質性的要件,審查時具有先后順序。如無法證明系爭商標為“惡意注冊”,則沒有必要繼續論述“在先商標是馳名商標”這一實質要件。
案例 1:在(2022)京行終4298號百威(中國)銷售有限公司商標權無效宣告請求行政糾紛案中,無效宣告申請提交時,系爭商標已經注冊滿五年。一審法院(北京知識產權法院)認為百威中國公司提起無效宣告請求已超出法定的五年期限,且在案證據不足以證明訴爭商標存在惡意注冊的情形,也不能證明引證商標在訴爭商標申請注冊日前已達到馳名程度,判決駁回百威中國公司的訴訟請求。二審中,北京市高級人民法院認為,案件主要爭議焦點為(一)“百威”是否構成馳名商標,(二)訴爭商標的注冊是否構成惡意注冊。經審理,二審法院認定,系爭商標注冊人注冊訴爭商標具有攀附馳名商標商譽的行為,其主觀意圖難謂正當,構成惡意注冊。引證商標在訴爭商標申請日前在“啤酒”商品上已經達到馳名程度。從而援引商標法第四十五條第一款、2001年第十三條第二款對訴爭商標予以無效宣告【2】。
二、與《商標法》第四十五條第一款不同,第四十四條第一款并未對無效宣告的提出時間進行規定。
《商標法》第四十四條第一款規定了對于注冊商標有明顯瑕疵,例如有損國家社會公共利益、缺乏顯著性的商標,或者是以欺騙或者其他不正當手段取得注冊的商標,商標局可依職權主動無效該注冊商標;其他單位或者個人可以請求商標評審委員會無效該注冊商標的情形。該條款并未對無效宣告的提出時間進行規定。因此,對于注冊滿五年的商標,若屬于第四十四條第一款規定的情形,即便無效宣告申請人不能證明其擁有在系爭商標申請日前已達到馳名狀態的商標,系爭商標依然有被宣告無效的可能。
第四十四條第一款規定了兩個法律規則,“或者”之前的規定,明示了注冊商標因違反商標法相關條款而將會被予以無效宣告的情形;“或者”之后的“以欺騙手段取得注冊或其他不正當手段取得注冊”則是兜底性實體規則。
(一)因商標法已經對于“或者”之前的情形進行了窮盡式的列舉,筆者在此不再贅述。
(二)而對于“以欺騙手段或者其他不正當手段”中間用“或”連接,可以理解為只要滿足其一即可。具體分析如下:
1.欺騙手段
所謂欺騙手段,是指系爭商標注冊人采取虛構、隱瞞事實真相,或者偽造申請書及有關文件等方式,取得商標注冊。
《北京市高級人民法院商標授權確權行政案件審理指南》 17.1關于“欺騙手段”的認定規定,同時具備下列情形的,可以認定屬于商標法第四十四條第一款規定的“以欺騙手段取得注冊”:(1)訴爭商標申請人存在使商標行政機關因受到欺騙而陷入錯誤認知的主觀意愿;(2)訴爭商標申請人存在以弄虛作假的手段從商標行政機關取得商標注冊的行為;(3)商標行政機關陷入錯誤認識而作出的行政行為系基于訴爭商標申請人的行為所產生,二者之間具有直接的因果關系。
根據《商標審查及審理標準》第十六章3.1,以欺騙手段取得商標注冊的行為是指系爭商標注冊人在申請注冊商標時,采取向商標注冊部門虛構或者隱瞞事實真相、提交偽造的申請書件或者其他證明文件等手段騙取商標注冊。該行為包括但不限于下列情形:(1)偽造申請書件章戳或簽字的行為;(2)偽造、涂改申請人的身份證明文件的行為,包括使用虛假的身份證、營業執照等身份證明文件,或者涂改身份證、營業執照等身份證明文件上重要登記事項等行為;(3)偽造其他證明文件的行為。
案例 2:在第14059309 號“世觀”商標無效宣告案中,無效宣告申請提交時,系爭商標已經注冊滿五年。經查,被申請人張婷(即訴爭商標注冊人)以個體戶負責人名義申請注冊系爭商標時提交的個體工商戶營業執照系偽造(商標局查詢相關工商信息顯示該個體工商戶營業執照顯示的經營者姓名為虞月紅,并非被申請人張婷,且港粵風店已于系爭商標申請日前被注銷)。故系爭商標的注冊申請被商標局認定已構成《商標法》第四十四條第一款所指的以欺騙手段取得商標注冊之情形,從而裁定對該商標予以無效宣告【3】。
2.其他不正當手段
所謂其他不正當手段,是指有充分證據證明系爭商標注冊人采用欺騙手段以外的擾亂商標注冊秩序、損害公共利益、不正當占用公共資源或者以其他方式謀取不正當利益等其他不正當手段取得注冊。該行為違反了誠實信用原則,損害了公共利益。
《北京市高級人民法院商標授權確權行政案件審理指南》 17.2規定,具有下列情形之一的,可以認定屬于商標法第四十四條第一款規定的“以其他不正當手段取得注冊”: (1)訴爭商標申請人申請注冊多件商標,且與他人具有較強顯著性的商標或者較高知名度的商標構成相同或者近似,既包括對不同商標權利人的商標在相同或類似商品、服務上申請注冊的,也包括針對同一商標權利人的商標在不相同或不類似商品或者服務上申請注冊的; (2)訴爭商標申請人申請注冊多件商標,且與他人企業名稱、社會組織名稱、有一定影響商品的名稱、包裝、裝潢等商業標識構成相同或者近似標志的; (3)訴爭商標申請人具有兜售商標,或者高價轉讓未果即向在先商標使用人提起侵權訴訟等行為的。
根據《商標審查及審理標準》 第十六章3.2.2,下列情形屬于本條所指的“以其他不正當手段取得注冊”:(1)系爭商標申請人申請多件商標,且與他人具有知名度或較強顯著特征的商標構成相同或者近似的;(2)系爭商標申請人申請注冊多件商標,且與他人字號、企業名稱、社會組織及其他機構名稱、有一定影響的商品名稱、包裝、裝潢等構成相同或者近似的;(3)其他可以認定為以不正當手段取得注冊的情形。
案例 3:在(2022)京行終1002號“賓利凱樂莊園”商標無效案件中,無效宣告申請提交時,系爭商標同樣已經注冊滿五年。經查,訴爭商標注冊人東方明日公司申請注冊了200余件商標,其中90余件商標與賓利汽車公司的商標高度近似,還有部分商標與知名葡萄酒品牌和運動員姓名近似,前述行為具有明顯的復制、抄襲他人知名商標的主觀故意,不正當占用了公共資源,違反公序良俗原則。此外,該公司也未對200余件商標的設計來源作出合理解釋,也沒有證明包括本案系爭商標在內的商標具有真實使用意圖,并進行了持續的使用。因此,二審法院認定,該大規模注冊行為超出了實際生產經營的需要,擾亂了商標注冊管理秩序,違反了商標法第四十四條第一款的規定,從而判決對訴爭商標予以無效宣告【4】。
注冊滿五年的商標并非一勞永逸地進入了“保險箱”,商標法第四十四條第一款以及第四十五條第一款后半段的關于商標無效宣告五年限制的例外規定,突顯了誠實信用原則以及對馳名商標充分保護原則在無效宣告程序中的重要作用。司法實踐中的具體案例也進一步彰顯了商標評審機關和司法機關打擊惡意囤積商標注冊的積極態度。與此同時,法律不保護躺在權利之上的睡眠者,商標權利人也應當對發現的惡意搶注商標及時依法提交無效宣告申請,避免因怠于行使權利而導致自身權益受損。
參考文獻:
【1】法發[2009]23號《最高法院關于當年經濟形勢下知識產權審判服務大局若干問題的意見》
【2】北京法院2022年度商標授權確權司法保護十大案例,北京市高級人民法院
【3】偽造營業執照 構成《商標法》所指“欺騙手段”——第14059309 號“世觀”商標無效宣告案,中華商標雜志,趙爽
【4】商標無效及授權確權案件中的“帝王條款”,中永律師事務所,孫鑫鑫